“
摘要
背景随着我国“健康中国 2030”规划纲要的不断推进,卫生医疗事业发生了突飞猛进的的变化,不断发展的护理规划对护士临床沟通能力提出了更高的要求。护士临床沟通能力是护士合理运用各种沟通技巧与病人进行交流以达到促进患者康复的一种能力,是最重要的岗位职业能力。近年来,随着优质护理服务的顺利开展,临床护士良好的沟通能力在提高患者满意度、构建健康和谐医疗卫生环境中的重要性日益凸显。
目的 探讨三级甲等医院临床护士沟通能力的现状及其影响因素,并分析不同类别护士的特征与其情绪智力、大五人格的关联。为针对不同类型护理人员采取精准化干预措施提高其临床沟通能力,进而促进我国整体护士的临床沟通能力提供参考。
方法
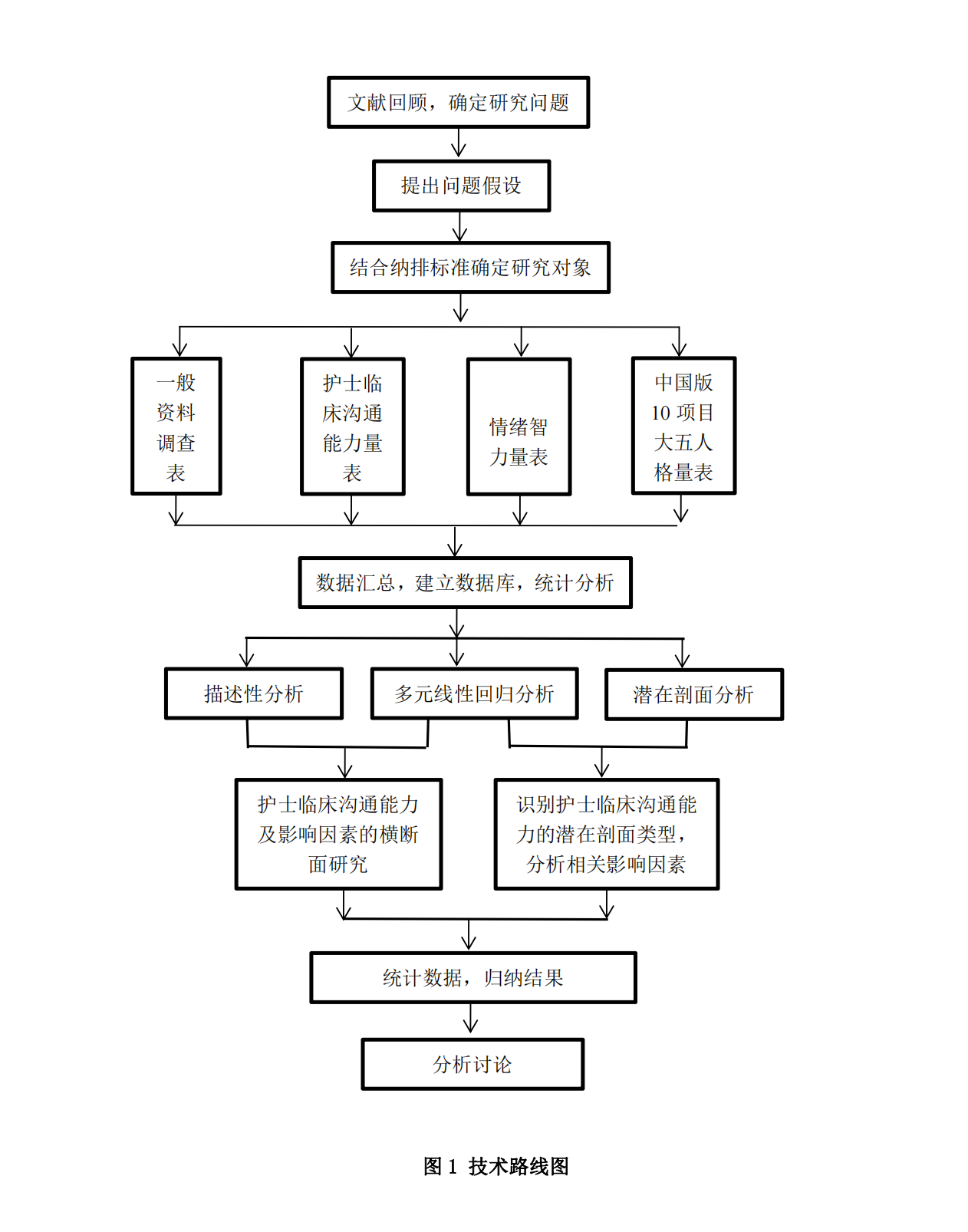
1.采用分层整群抽样,于 2021 年 11 月至 2022 年 5 月选取全国临床一线护士4655 名作为调查对象。采用一般资料问卷、临床沟通能力量表(Nurses’ Clinic Communication Comptency Scale of the Nurse,NCCCSN)、情绪智力量表(Wong and Law Emotional Intelligence Scale,WLEIS)和中国版 10 项目大五人格量表(Ten—Item Personality Inventory in China,TIPI-C)进行调查。以临床沟通能力量表对护士临床沟通能力进行潜在剖面分析,并通过描述性分析、单因素方差分析、相关性分析和多元线性回归分析探讨护士临床沟通能力的影响因素。
2.在研究一数据的基础上采用潜在类别分析的方法将护士临床沟通能力识别为不同潜在类别,比较不同潜在类别护士人口学变量的分布差异。采用 SPSS 23.0 统计软件和 Mplus 8.3 软件分析数据,主要包括潜在剖面分析、分类变量用频数(百分比)表示,采用卡方检验分析组间差异;采用 Pearson 相关性分析探究护士临床沟通能力类别护士与情绪智力、大五人格的关联,P<0.05 认为有统计学意义。
结果
1.护士临床沟通能力的现状调查及影响因素分析:护士临床沟通能力得分为(84.67±14.099),六个维度得分分别为建立和谐关系(17.83±3.460)分,敏锐倾听(16.61±3.080)分,确认患者问题(16.47±3.080)分,共同参与(10.06±3.037)分,传递有效信息(7.96±1.965)分,验证感受(15.73±3.076)分。护士情绪智力得分为(82.80±18.238)分,四个维度得分分别为自我情绪评估(21.62±4.933)分,他人情绪评估(20.61±5.101)分,情绪控制(20.57±5.009)分,情绪运用(20.01±5.025)分。护士大五人格五个维度得分分别为外向性(10.01±2.196)分,宜人性(8.87±2.377)分,尽责性(9.29±2.188)分,情绪稳定性(9.35±2.241)分,开放性(9.81±2.110)分。多元线性回归分析结果显示:护士的学历、工作年限、情绪智力和大五人格是护士临床沟通能力的主要影响因素。
2.护士临床沟通能力的潜在剖面分析:本研究得到的护士临床沟通能力分为三个类别:7.28%的护士临床沟通能力相对较低,属于“低沟通能力组”;50.63%的护士临床沟通能力相对良好,属于“中沟通能力组”;42.09%的护士临床沟通能力较强,属于“高沟通能力组”。其中“中沟通能力组”和“高沟通能力组”两个类别的比例之和达到半数以上,说明我国局部地区三甲医院注册护士临床沟通能力总体上处于较高水平。不同潜在类别护士的年龄、职称、职务、工作年限、人事关系、月收入、夜班数、睡眠质量、健康状况、参加护患沟通相关培训的分布差异具有统计学意义( P<0.05),而性别、婚姻状况、科室、学历的分布差异无统计学意义(P>0.05)。
3.护士临床沟通能力与其情绪智力、大五人格的关系分析:比较三个潜在类别的护士相关分析结果显示低沟通能力组护士、中沟通能力组护士和高沟通能力组护士临床沟通能力与护士的情绪智力、大五人格均呈正相关(P<0.05)。
结论
1.五家三级甲等医院被调查的 4655 名护士临床沟通能力整体处于较高水平。护士临床沟通能力受到护士工作年限、情绪智力和大五人格等因素的影响。
2.护士临床沟通能力可分为三个潜在类别,分别是高沟通能力型、中沟通能力型、低沟通能力型。低沟通能力型护士以低情绪智力为主要特征。中沟通能力型护士以高情绪智力、大五人格的宜人性、尽责性、情绪稳定性的护士比例较高为主要特征。高沟通类别护士以高年龄、已婚、高情绪智力、大五人格的宜人性、尽责性、情绪稳定性、开放性的护士比例较高。
关键词:护士;临床沟通能力;影响因素;潜在剖面分析
“
前言
随着我国医疗卫生改革的不断推进,护士良好的临床沟通能力在构建和谐医疗 环境中的作用日益凸显。护理工作中的任何一个步骤都依赖于良好而有效的沟通, 沟通效果也直接影响护理工作的每一步。护士良好的临床沟通能力可以增强护士 的工作自信心和责任感,良好的沟通能力给予患者更加优质、全面、精准的护理服务。近年来,构建和谐医患关系越来越受到各级主管部门的重视 [1-3],了解护理人员的临床沟通能力现状及其影响因素,为提高临床护士沟通能力提供理论依据和决策 参考具有重要意义。 临床工作中,有效沟通贯穿医疗护理工作的各个环节,准确的信息沟通不但可 以提高工作效率还能降低因沟通不良导致的一系列问题。护士与患者之间、护士与 医生之间、护士与护士之间开展积极有效的沟通,多角度应对医疗活动中的各类问 题可以大大降低不良事件的发生率,保证医疗安全。有研究指出,护士临床沟通能 力是实现护理工作既定目标并满足沟通者需求的一种心理特质 [4]。也有研究提出 [5], 临床沟通能力是当代护士必备的技能之一。良好的沟通技能不但可以帮助医护工作 者精准获取临床治疗需要的各类信息,而且又能满足患者的健康需求[6]。有研究将 基于现象学的沟通训练课程训练学生关注患者和家属的叙述,强调了沟通技巧的重 要性 [7]。有研究强调了模拟病人在护患沟通技能中的有效性,提出模拟病人的应用 可以增强护士的沟通技能和能力[8]。有学者强调了护患沟通中建立信任的重要性, 提出信任可以通过积极倾听及加强语言和非语言沟通来培养[9]。有研究运用概念分 析方法,探讨了护患关系中治疗性沟通的意义和重要性 [10]。有学者提出在医疗保健 环境中,沟通不当是致命的,强调了护士和病人之间的语言障碍可能是沟通不当的 主要因素,加强患者和护士之间的沟通和信任有助于防止医疗事故的发生[11]。Dalton 研究表明,被动信任的构建可能会对护士和患者之间的沟通质量产生影响 [12]。有研 究表明,在癌症护理中沟通占据重要的位置,建立同情关系是癌症护理沟通的基础, 癌症沟通中有生物、心理、社会、精神和宗教方面的整合 [13]。有研究探讨了残疾人 士住院期间因无法沟通自己的需求,在护理诊疗工作中会出现沟通缺陷,残疾人士 更需要医护人员的有效沟通支持[14]。
由此可见,具备良好的临床沟通能力是临床护理工作者基本能力的重要体现。 针对护士临床沟通能力的研究现已取得了一些进展,国内外学者不论是从医学院校 还是医疗机构的调研结果,都提出了相关的理论依据。但已有研究多以总体均值估 计护士临床沟通能力及其影响因素,其研究结果反映了总体平均水平,而非个体的 异质性。潜在剖面分析可敏锐判断护士的潜在特征分类,了解各类型人员的分布特 征,帮助我们探究个体异质性。此外,以往的研究大多将护士临床沟通能力作为连 续变量对待,这样的视角容易忽略临床沟通能力在个体层面的特殊性。简而言之, 护士临床沟通能力并不应该简单描述为水平高低,还需要探究不同类型之间的沟通 能力,来获得护士临床沟通能力的具体特征。因此,在探究护士临床沟通能力、情 绪智力、护士大五人格关系之前,有必要采用潜在剖面的方式探究护士临床沟通能 力的现状特点。
“
第一部分 研究背景及概念框架
1 国内外研究现状
1.1 国外护士临床沟通能力的研究现状
沟通是建立合作的基础,是表达相互尊重的重要手段。国外学者提出护患沟通 受患者、护士及护理环境相关因素的影响,护士的行为模式必须在某些情况下得到 改善和改变。有研究提出,从任务导向型护理转向整体护理,有助于改善护士的沟 通模式 [15]。匹兹堡大学医学中心学者研究表明,沟通技能的缺乏需要培养清晰的沟 通技巧[16]。有学者在研究中使用了结构方程的分析揭示了精神护理态度和交际能力 的作用与循证实践方法的积极关系[17]。有学者提出增加对复杂程序的共享知识,鼓 励有效的护理团队合作和沟通,从而提高效率和更好的病人护理[18]。Greene 采用美 国评估标准化沟通框架工作坊模拟练习,提高了护生的职业间沟通技能[19]。有学者 针对临床交接的研究提出护士的认知和沟通能力影响护士的临床交接能力[20]。有研 究显示,沟通技巧及变革型领导风格对护士工作满意度有较强的直接影响[21]。 Monica 研究提出,高级执业注册护士必须具有优秀的沟通技巧 [22]。Kelly 等人指出, 标准化病人培训模式能够提高护生们的护患沟通能力 [23]。通过文献回顾可知,在医 学的发展环境中沟通有至关重要的作用,医疗工作中通过沟通来评估患者获取有效 信息是治疗性沟通的前提,国外对于护士临床沟通能力质性和量性方面都展开了研 究,但是暂时没有通过潜在剖面的分析方法针对临床护士沟通能力进行识别潜在类 型,且未有研究针对护士沟通能力的类型进行深入讨论,也未探究不同类型护士临 床沟通能力的影响因素。
1.2 国内护士临床沟通能力的研究现状
近年来,我国学者也对护士临床沟通能力的培养更加重视。国内学者提出,想 要有效提高护患沟通可以使用印象管理策略[24]。也有研究认为巴林特小组培训模式 是首选的提高护士的护患沟通能力培训方式 [25]。此外,有研究把思维导图及交互式 合作学习应用于护士沟通能力培养[26]。袁晓玲等人提出应用 Calgary Cambridge 指 南构建护士沟通能力培养框架[27]。有研究提出情景模拟沟通培训对提高护患沟通能 力的重要性[28,29]。陈华丽等对临床四种护士进行护患关系相关因素的评估,发现各级护士需要采取针对性的沟通培训[30]。有研究者认为,护士临床沟通能力培训可以 有效提高护士沟通技巧,且可以提高护士综合素质[31]。雷宁[32]张桂兰[33]指出非语言 沟通中有助于建立良好的交流沟通。部分研究对医学生的调查表明,情绪智力是自 我效能的有效预测变量 [34]。有研究结果显示:护士长的情绪智力和自我效能水平有 相关性[35]。胡小燕等[36]探究了精神科护士的自我效能与临床沟通能力之间的关系。 有研究结果验证了自我效能感、人际交往效能和护士沟通能力三者间的正相关[37]。 有研究对新疆 511 名低年资护士的调查研究指出,低年资护士沟通能力总体得分低 于全国常模 [38]。江桃红等 [39]则发现超半数的护士认为现有沟通知识已无法满足临床 工作需要。李明珍 [40]的研究表明,ICU 限制探视制度,使患者家属对护理工作持不 信任态度。周巧宇[41]等人也发现,性格取向与沟通能力差异有统计学意义,外向型 性格沟通能力更强。综合分析文献,以往研究对临床护士群体的关注度较少,而对 变量间相互关系及作用机制并未进行深入的探究。仍然需要针对我国护士临床沟通 能力的潜在类型及其影响因素进一步探究,且需要探究不同类型护士临床沟通能力 与护士情绪智力和大五人格的相关性。
1.3 护士沟通能力的影响因素
1.3.1 人口社会学因素
研究表明,高年资急诊科护士具备更丰富的沟通技巧。学历与沟通能力存在显 著相关性,具有本科及以上学历的护士具备更高水平的沟通能力 [42,43]。钱美英等 [44] 研究指出,低年资护士多以学习专业理论知识和护理相关技术操作为重点,容易忽 视护理沟通能力的培养,当低年资护士面对复杂的临床情景时,自我效能感降低, 极易对工作产生倦怠。同时有研究指出,高年资临床护士掌握了较多的与患者沟通 技巧,能使大部分患者及家属认为他们具有“威望”[45]。综上所述,临床护士的年 龄、婚育情况、工作科室、职称、学历、工作年限、是否参加过护患沟通培训等因 素均与临床沟通能力有相关性,但针对临床护士个体的特征进行分类和剖析,且对 比其差异性需要进一步展开探究。
1.3.2 护士情绪智力因素
现代心理学研究表明,情绪在人们的心理活动中起着组织作用,支配着个体的 思想和行为。情绪智力是护患沟通基本素养之一[46]。情绪智力影响护士解决问题的 认知和方式[47]。情绪智力是情绪管理能力的其中一种,人们通过在工作及生活中通 过对情感的有效管理,实现更好应对冲突,提高沟通能力 [48]。有研究表明护理人员 情绪智力的水平高低与沟通能力的强弱存在明显的相关性[49]。此观点与董永珍[42]、 张帮峰[50]、赵媛[51]等研究观点一致。在临床工作中,护士通过识别他人情绪和调节 自我情绪应对临床中的沟通困难,良好的情绪智力可以直接影响护士临床沟通效果。
1.3.3 护士大五人格因素
张竞怡研究提出,临床护士大五人格中的社交性、适应性、利他性及道德感与 护士工作投入水平呈正相关[52]。刘双娇[53]提出,由于人格具备稳定性,良好心理素 质的护理人员在重要的工作岗位有助于工作有效持续开展。心理层面来看,人类的 大五人格,也叫人格五因素,通常外倾性性格的人通常热情、冒险、乐观、活跃, 宜人性比较容易信任其他人,具有利他性。严谨性则表示该人较谨慎、克制,并且 能担当大任,神经质性不具有保持情绪稳定的能力。综上,本研究在情绪智力量表 的基础上结合大五人格量表从多维度对护士临床沟通能力情况进行分析和比较,对 变量间的相互关系及作用机制也需要进一步探究,为后续研究提供科学依据。
1.3.4 其他因素
国外学者研究了影响护患沟通的六个领域:人口、相关知识、环境、社会、经 济和心理因素,得出结论环境因素是影响急诊护士护患沟通最大障碍[54]。有研究提 出,幽默作为改善护患沟通和关系的影响因素,可以促进人际交往和互动,帮助处 理困难护患沟通情景[55]。有研究表明,护士在临床沟通中成功结合有限制权利声音 的使用,对于护患沟通都是更加积极的体验,可以实现护患沟通交流的良好进行[56]。 国内学者王莉莉的研究结果显示,以性格色彩罗盘指导护患沟通,可提高护士的临 床沟通能力 [57]。吕亚兰 [58]的研究结果显示 ICU 护士的沟通能力与人文关怀的质量呈 正相关。当然,影响临床护士沟通能力的因素还有工作压力、职业态度等。临床护 士的工作量大、工作时间长、工作负荷重且不规律。不仅如此,临床护士大多是女 同志,面临着家庭责任、生育压力、养育子女的困扰,且临床护士工作社会地位低、责任重、风险大、人际关系多变,这些均可能导致临床护士对工作的倦怠感,表现 对患者不关心、缺乏耐心与共情,从而导致护士临床沟通能力的不足。当然,与护 士临床沟通能力相关的因素还有待国内外学者不断研究发掘,各个相关因素之间的 关联也有待进一步探究。
1.4 本研究护士临床沟通能力测评工具的选择
科研工作中选择合适和有效的测评工具对调研工作起到重要的作用,国外对沟 通能力的测评研究开始较早已形成科学的体系。国外学者研发的测量临床沟通能力 的量表有很多,Hojat 等研制的杰弗逊医生共情量表(The Jefferson scale of physi cian empathy)一共 20 个条目,得分越高指其共情能力越好 [59]。Arthur 编订的标准 化病人访谈评定量表共 39 个条目,主要测评护理实习生的临床沟通技能和动机性 访谈技能[60]。Gregory 编制的 SEGUE 沟通能力他评量表共 25 个条目和五个程序[61]。 日本学者 Ushiro 在综述前人研究的基础上,编订了医护合作量表,该量表包括交流 病人信息、共同参与治疗决策、团队合作三个方面,量表各维度 Cronhach's α系数 为 0.810~0.930,具有较好的信效度[62]。其他测评工具还包括:Humphris [63]的利物 浦沟通技能评估量表 LCSAS(Liverpool communication skills assessment scale);此 外还有,国外学者 Haes [64]的阿姆斯特丹态度和沟通量表 AACS(Amsterdam attitud e and communication scale)和 Johnson [65]的远程护士沟通与人际能力自评量表。以 上都是国外沟通能力评价的常用结构模式及测评工具。
对比国外研究,国内学者热衷对在校护生进行护患沟通测量工具的研究。如沈 莹[66]研制了供教师使用的《护理专业学生护患沟通能力考评表》和供学生进行自我 评价的《护生临床沟通能力测评量表》。李明珍[40]借鉴了杨芳宇[67]编制完成的《护 生临床沟通能力测评表》,并将其应用于研究中。刘悦[68]对山东某大学 178 名护理 本科生展开了调查,并在研究中使用了《中文版沟通技能态度量表》。曾凯[69]制定 了《护士临床沟通能力量表》,在评价护士临床沟通能力研究中得到广泛应用。朱 娟娟 [31]在护士沟通能力测量研究中,采用由李晓辉 [70]研发的“护士沟通能力评估问 卷”。李霞等[71]将杰弗逊医生共情量表(The Jeffers scale of physician empathy) 的基础上翻译制订了中文版量表并在研究中应用。徐婷等[72]译制了中文版利物浦医生沟通能力量表,并经过反复修改和探讨,证实了该评价量表的可推广性,但是此 中文版量表应用于临床护士的测评有待进一步考证。 综上所述,护士临床沟通能力是一项综合多种技巧而展现的能力,然而量表检 测的内容受文字形式限制,导致使用量表进行测量的结果不够全面。结合多种形式, 多角度对护士临床沟通能力评价才能比较客观、真实地反映护士沟通能力水平。本 研究采用的《护士临床沟通能力测评表》由学者杨芳宇[67]编制的《护生临床沟通能 力测评表》改编而来,该量表含有 6 个维度 28 个条目,量表的 Cronbach’s α系数为 0.914,该量表条目适中、信效度良好,维度划分较细,可以客观、科学、全面评价 护生及护士临床沟通能力。
1.5 研究问题的提出
临床沟通能力作为临床护士的必备技能之一,影响医疗护理工作的每个环节, 较高的临床沟通能力可以促使护士以积极的心态和良好的技能应对医疗工作的各 种问题。针对护士临床沟通能力的研究现已取得了一些进展,国内外学者不论是从 医学院校还是医疗机构的调研结果,都提出了相关的理论依据。但已有研究多以总 体均值估计护士临床沟通能力及其影响因素,其研究结果反映了总体平均水平,而 非个体的异质性。此外,以往的研究大多将护士临床沟通能力作为连续变量对待, 这样的视角容易忽略临床沟通能力在个体层面的特殊性。 综上,本研究拟探讨护士临床沟通能力及其影响因素,并进一步探究护士的情 绪智力和大五人格与临床沟通能力之间的关系。通过本研究对护士临床沟通能力影 响因素的剖析,对于提高临床护士沟通能力,提高护理安全质量和护理服务质量具 有深远影响。
2 操作性定义
2.1 沟通的概念
本研究中“沟通”是指人与人之间、人与群体之间信息传递和交换的过程,也是人们为了设定的目标用一定的语言符号把信息、思想和情感分享的过程[84]。
2.2 沟通满意度的概念
本研究中“沟通满意度”是指沟通行为结束后,达到自己预设目标的主观满足感[85]。
2.3 沟通能力的概念
本研究中“沟通能力”是指能够适当地将信息运用于互动情景的能力,是构建和谐人际关系的重要素养,也是社会交往中的必备工具[86]。
2.4 护士临床沟通能力的概念
本研究中“护士临床沟通能力”是指护士在临床工作中与病人之间在围绕病人疾病进行交流时具备的能力 [87],本研究采用《护士临床沟通能力量表》进行评估。
3 研究目的及意义
3.1 研究目的
(1)横断面调查分析护士临床沟通能力现状及其影响因素;
(2)采用潜在剖面分析的方法识别出护士临床沟通能力的潜在类别类型;
(3)探讨不同护士临床沟通能力潜在类别类型的影响因素。
3.2 研究意义
本研究通过横断面调查,分析护士临床沟通能力水平及影响因素,并采用潜在剖面分析探究护士临床沟通能力的潜在类别特征,并进一步探讨不同类型护士的特征,精准培养更加优秀的护士,为提高不同类型护士的临床沟通能力的干预措施提供参考。
4.技术路线




